
斗六市區鐵路立體化可行性評估歷經多次審查,於112年9月25日召開「交通部鐵路平交道與環境改善建設及周邊土地開發計畫審查會第19次會議」,再次遭多數委員提出斗六站北側彎道之質疑,雖雲林縣政府於審查過程中強烈提出,若配合改善斗六站北側彎道至R1000,最大之軌道偏移量約45公尺,需取得斗六都市計畫範圍內用地約6,101平方公尺,拆遷50棟建築物,及相當大之用地取得代價仍被中央退件,請本府於可行性階段與交通部臺鐵局協商並定調斗六站北側彎道之曲率半徑改善方案。
針對9月25日審查會議意見,本府於112年11月2日收到交通部審查會議紀錄後,已於11月15日提送修正報告先行與交通部鐵道局及交通部運輸研究所審查;而為求後續執行順利,於11月17日先行與臺鐵局溝通,並於同月22日函文臺鐵局,臺鐵局於今日(11月30日)函報交通部表示,本案消除多達七處平交道,可大幅提升鐵路行車安全,杜絕用路人利用平交道入侵軌道沿線,亦保障民眾行的安全,亦可同步解決斗六市區交通壅塞問題;此外,現階規劃方案對於鐵路運轉時速無顯著影響,故陳請交通部同意所請,針對本府規劃方案再次給予支持。
張麗善縣長表示,相當感謝臺鐵局對於斗六市區鐵路高架化支持,現階段希望交通部鐵道局及交通部運輸研究所儘速依照先前審查會議建議,加速召開工作會議商談配合修正事宜,本府將積極參照各部會意見完善報告書,期望儘速完善雲林聯外交通網絡,讓雲林的鄉親得到更好的生活。
圖一:張德欽社長特別肯定讚賞雲林縣長張麗善所領導的團隊、用心積極造福地方,受到社會各界人士掌聲。
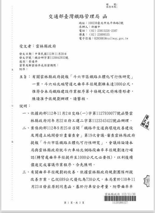
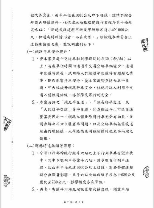
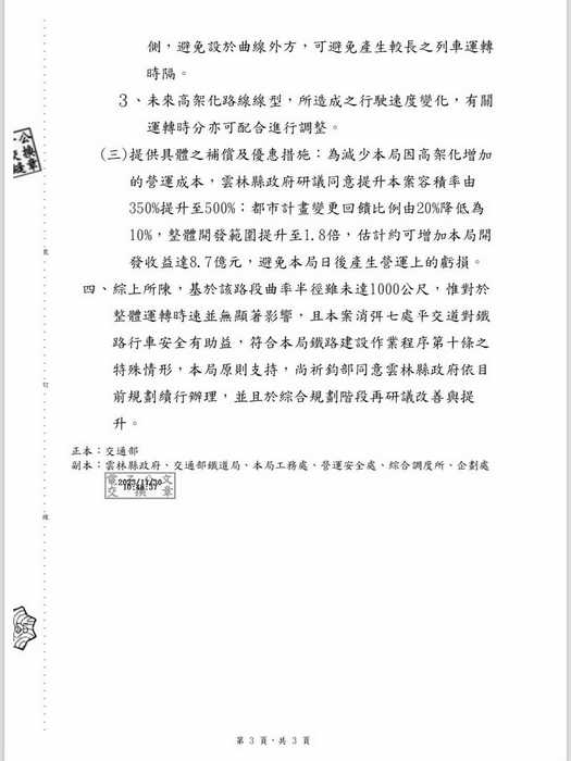
圖二、三、四、五:斗六市區鐵路立體化可行性評估規劃曲率半徑獲台鐵局同意轉呈交通部核准。
斗六市區鐵路立體化可行性評估規劃曲率半徑獲台鐵局同意轉呈交通部核准





